Particle Argon: nRF52840 with Mesh Networking and WiFi

Summary

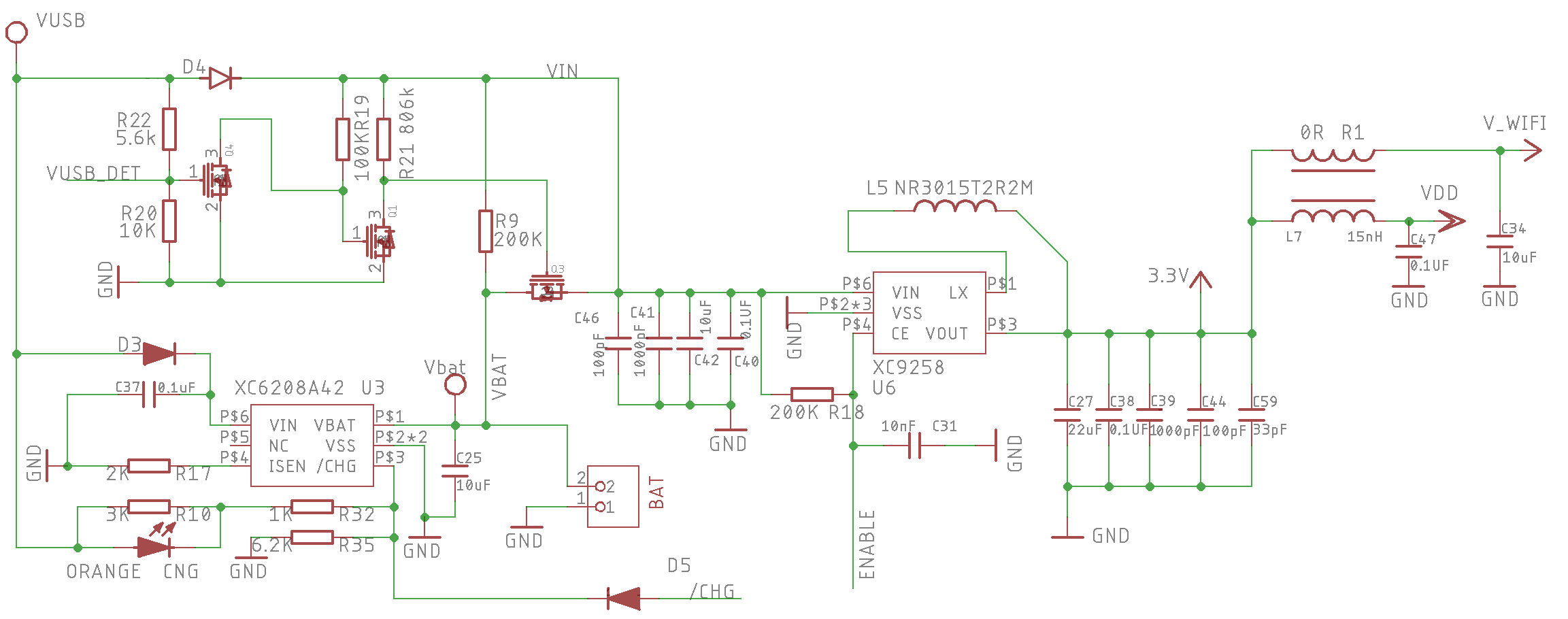
The Argon is a powerful Wi-Fi enabled development board that can act as either a standalone Wi-Fi endpoint or Wi-Fi enabled gateway for Particle Mesh networks. It is based on the Nordic nRF52840 and has built-in battery charging circuitry so it’s easy to connect a Li-Po and deploy your local network in minutes.

The Argon is great for connecting existing projects to the Particle Device Cloud or as a gateway to connect an entire group of local endpoints.

  • Espressif ESP32-D0WD-V3 2.4G Wi-Fi coprocessor

  • Nordic Semiconductor nRF52840 SoC

  • On-board additional 2MB SPI flash

  • On-board 2.4GHz PCB antenna for Thread/BLE (does not support Wi-Fi)

  • Two U.FL connectors for external antennas (one for Thread/BLE, another for Wi-Fi)

  • Meets the Feather specification in dimensions and pinoutESP32-D0WD-V3CT

Specifications

Manufacturer Particle Industries, Inc.
Category Open Source MCU Platforms
Eval Board Part Number 1878-1022-ND
Eval Board Supplier Particle Industries, Inc.
IDE Online Based
Speed 64 MHz
Bits 32 Bit
Memory, Flash/RAM 5 MB / 256 kB
Digital I/O 20 I/O, 8 PWM
Interface I²C x1
SPI x1
UART x1
USB Device
Analog Outputs (DACs) 0
Analog Inputs (ADCs) 6 x 12 Bit
DMA Channels 0
Features Battery Charger, LiPo
Cryptographic Acceleration Unit
Feather Compatible
On-Board Antenna
Power/Enable Pin
Random Number Generator
Watch Dog Timers
Radio Bluetooth 5
IEEE 802.15.4
NFC - A
Wi-Fi 802.11 b/g/n
Interrupt Pins 0
I/O Voltage 3.3 V
Voltage In 3 ~ 6.2 V
Touch Sensing Pins 0
Program/Debug Interface JTAG (ICDI)
USB Type-Micro B
Area 1161² mm, 1.8² In
Main I.C. Base Part ESP32
nRF52840
Design Author Particle Industries, Inc.
Date Created By Author 2018-10
Date Added To Library 2019-04

Eval Board

Order a fully assembled board:

Quantity Available: 0

Quantity: