Orders are typically delivered to Canada within 24 hours depending on location.
Free delivery to Canada on orders of $100 USD or more. A delivery charge of $20 USD will be billed on all orders less than $100 USD.
UPS, FedEx or DHL freight pre-paid: CPT (Duty, customs, and taxes due at time of delivery)
Credit account for qualified institutions and businesses
Payment in Advance by Wire Transfer
![]()
![]()
![]()
![]()
![]()


More Products From Fully Authorized Partners
Average Time to Ship 1-3 Days, extra ship charges may apply. Please see product page, cart, and checkout for actual ship speed.
Incoterms: CPT (Duty, customs, and applicable VAT/Tax due at time of delivery)
For more information visit Help & Support
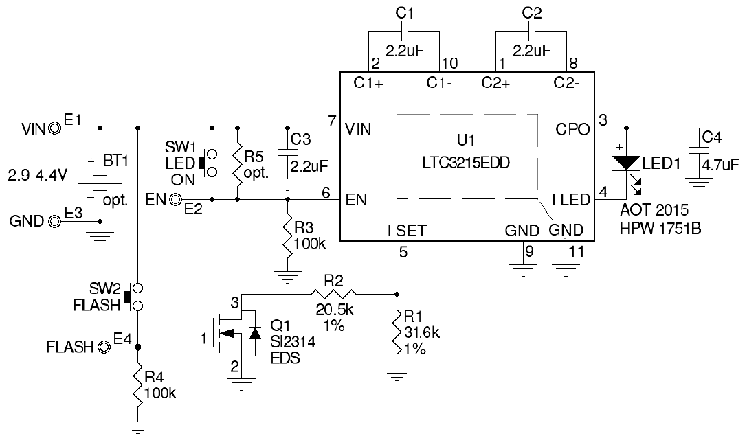
Demonstration circuit 871 is a low noise high current LED charge pump featuring the LTC®3215 and a cell phone camera flash LED. The board has three versions (-A, -B, -C) that are optimized separately for a short LED flash current or a lower but constant LED torch current with a single lithium ion battery input voltage range of 2.9V to 4.4V or three AAA batteries in series. The lithium ion battery input voltage range, high LED flash current and separate torch mode current setting, internal charge pump switches, inductor-less solution, minimal external components, and simple design makes the LTC3215 the top solution for space-constrained cellular telephone camera flash solutions. The LTC3215 is very similar to the LTC3216, but with two less pins and a slightly lower maximum flash current of 700mA as opposed to 1000mA.
DC871A can be built with three AAA batteries in series in a battery pack on the back to simulate the capabilities of a typical lithium ion cellular telephone battery. The LED is turned on and off by pressing the LED ON button. Without the FLASH button pressed, the LED ON button sets the LED current to the TORCH MODE setting in the schematic. The FLASH button flashes the LED at higher current as shown in the schematic for cellular telephone camera flash operation. The FLASH only works when the LED ON button is also pressed. The FLASH button activates a MOSFET that places a second ISET resistor in parallel with the original, raising the LED current. FLASH MODE is intended to be less than one second long. Holding down the FLASH button with the LED ON can damage the LED and potentially damage the IC.
The LTC3215 datasheet gives a complete description of the part, operation and applications information. The datasheet must be read in conjunction with this Quick Start Guide for demonstration circuit 871. In addition, the datasheets for the three LEDs must be read in order to understand the thermal and light output specifications of the LEDs. The LTC3215 is assembled in a small low profile DFN package. Proper board layout is essential for maximum thermal performance. See the datasheet section ”Layout Considerations”.
| Manufacturer | Analog Devices Inc. |
|---|---|
| Category | Lighting |
| Sub-Category | LED Drivers - DC In |
| Eval Board Part Number | DC871A-A-ND |
| Eval Board Supplier | Analog Devices Inc. |
| Eval Board |
Normally In Stock
|
| Voltage In |
2.9 ~ 4.4 V
|
| Topology |
Step Up
Switch Cap, Charge Pump |
| Current Out |
125 mA
|
| Voltage Out (Max) |
5.1 V
|
| Outputs and Type |
1 Non-Isolated
|
| Efficiency @ Conditions |
>78%, 3.9 ~ 4.4V in, 600 mA
>74%, 3.6 ~ 4.4V in, 400 mA >68%, 3.15 ~ 4.4V in, 200 mA |
| Features |
Current Limit (Adj. or Fixed)
Open Circuit Protection Short Circuit Protection Shutdown, Enable, Standby Soft Start |
| Switching Frequency |
900 kHz
|
| Component Count + Extras |
12 + 6
|
| Design Author |
Linear Technology
|
| Application / Target Market |
Cell Phones
Flashlight / Torch |
| Main I.C. Base Part |
LTC3215
|
| Date Created By Author | 2004-11 |
| Date Added To Library | 2015-11 |
Co-Browse
By using the Co-Browse feature, you are agreeing to allow a support representative from DigiKey to view your browser remotely. When the Co-Browse window opens, give the session ID that is located in the toolbar to the representative.
DigiKey respects your right to privacy. For more information please see our Privacy Notice and Cookie Notice.
Yes, Continue to Co-BrowseGet fast and accurate answers from DigiKey's Technicians and Experienced Engineers on our TechForum.
Please visit the Help & Support area of our website to find information regarding ordering, shipping, delivery and more.
Registered users can track orders from their account dropdown, or click here. *Order Status may take 12 hours to update after initial order is placed.
Users can begin the returns process by starting with our Returns Page.
Quotes can be created by registered users in myLists.
Visit the Registration Page and enter the required information. You will receive an email confirmation when your registration is complete.
Orders are typically delivered to Canada within 24 hours depending on location.
Free delivery to Canada on orders of $100 USD or more. A delivery charge of $20 USD will be billed on all orders less than $100 USD.
UPS, FedEx or DHL freight pre-paid: CPT (Duty, customs, and taxes due at time of delivery)
Credit account for qualified institutions and businesses
Payment in Advance by Wire Transfer
![]()
![]()
![]()
![]()
![]()


More Products From Fully Authorized Partners
Average Time to Ship 1-3 Days, extra ship charges may apply. Please see product page, cart, and checkout for actual ship speed.
Incoterms: CPT (Duty, customs, and applicable VAT/Tax due at time of delivery)
For more information visit Help & Support
Thank you!
Keep an eye on your inbox for news and updates from DigiKey!
Please enter an email address