Modules Offer Drop-In GPS Functionality
Contributed By Electronic Products
2011-11-17
Location-based applications have emerged as a basic requirement of most consumer devices and many commercial ones as well. A variety of modules offer drop-in solutions that implement the entire signal chain for global positioning system (GPS) subsystems and support extensive ecosystems for applications and data. Engineers can readily design in GPS support by using such modules available from Antenova, Linx Technologies, Telit Wireless Solutions, and Parallax.
A GPS signal comprises three different types of data: satellite ID code, ephemeris data, and almanac data. Ephemeris data provides status, date, and time information that is essential for determining a fix, while almanac data provides information about the position of each satellite in orbit. Satellite transmitters modulate these data onto a carrier frequency such as 1575.42 MHz for the civilian L1 band.
The GPS receiver must acquire this signal — typically while in motion — and extract the data needed to generate a Position, Velocity, and Time (PVT) solution. To complete this operation, the GPS receiver draws on a signal chain that includes an antenna, a low-noise amplifier (LNA), an RF filter able to reject a variety of aggressors, a signal demodulator, and a GPS position processor which finally generates a current PVT solution based on the GPS data acquired and down-converted in the front end of the signal chain.
In practice, PVT results face position inaccuracies and fix delays due to errors introduced by insufficient number of visible satellites, poor satellite grouping, signal multipath problems, receiver clock errors, errors in the ephemeris data and atmospheric effects. As a result, ground-based augmentation systems (GBAS) and satellite-based augmentation systems (SBAS) such as the Wide Area Augmentation System (WAAS) have emerged to improve local accuracy. Similarly, data transmission methods such as Assisted GPS (A-GPS) and others have emerged that speed time-to-first-fix (TTFF) by using local-area networks or cellular data networks to transmit ephemeris and almanac data quickly. These augmentation methods supplement so-called standalone, or satellite-only, GPS systems with error corrections and faster response.
For the engineer, the combination of RF signal conditioning, data extraction and PVT solution processing can present significant challenges even for relatively simple application requirements. An effective GPS implementation not only requires attention to accuracy of results, but also demands focus on reducing the size, cost and power consumption of the design while simultaneously optimizing its performance. Self-contained modules address these concerns, simplifying design by offering a single package that contains most or all of the GPS signal chain including LNA, filters, down converter, and GPS position engine, as well as host interfaces, on-board antenna and external antenna support circuitry.
Some examples
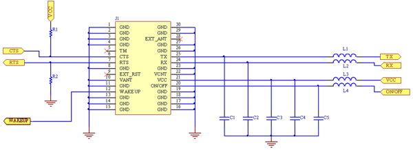
By integrating nearly all components required for a GPS solution, these modules dramatically reduce both development time and part count. For example, the Antenova M10372 needs only the recommended LC filters on VCC and connections to the host processor. As illustrated in Figure 1, engineers can implement a complete standalone GPS with simple LC filters and a pair of configuration resistors (R1 and R2).

Figure 1: Modules such as the Antenova M10372 require minimal external components to implement standalone GPS using the module's on-board antenna. (Courtesy of Antenova.)
The use of leading GPS engines in these modules provides system designers access to comprehensive software and data services needed to enhance accuracy and differentiate products. For example, leading GPS engine manufacturers typically offer associated data services for A-GPS functionality needed to reduce TTFF for network-accessible designs.
Antenova's modules offer engineers a choice of two leading GPS engines and their respective application ecosystems. While the Antenova M10372 is based on the SiRFstarIV GPS engine, the Antenova M10382 is based on the u-blox 6 GPS engine and combines the complete GPS signal chain with an antenna on a small SMD module.
Along with different GPS engines, available modules offer diverse peripheral interfaces such as UART, SPI, I2C, and USB for communication with host processors. Engineers can also select from modules that provide an on-board antenna or provide support for an external antenna, including bias supplies for powering the LNAs included in active antennas as well as specialized antenna detection circuitry.
For example, the Linx Technologies RXM-GPS-SG-B GPS receiver module is a self-contained GPS solution intended for use with an external antenna (Figure 2). For an active antenna, the module's VOUT line can provide 2.85 V at 30 mA to the active antenna's internal LNA. Engineers would use a 300 Ω ferrite bead to connect this line to the RFIN line to prevent RF feed-through into the power supply. For designs that do not require an external antenna, Linx Technologies offers its RXM-GPS-SR-B module – a drop-in GPS solution that contains an integral ceramic patch antenna. Both modules are based on the SiRFstarIII chipset.

Telit Wireless offers a range of modules differing largely in their supported GPS engine. The Telit Wireless Jupiter 31 is based on the SiRFstarIII GSC3e/LP device, supports both passive and active external antennas, and provides support for 4MB external Flash memory. The Telit Wireless Jupiter 32 xLP offers similar functionality, but is based on the SiRF GSC3f/LP, which brings the 4MB Flash memory on-chip to further reduce part count and simplify integration into system designs.
The Telit Wireless Jupiter 3 is the company's smallest form-factor module, using the SiRF GSC3f/LPx – a low-power, more-compact version of the GSC3f/LP device. Finally, the Telit Wireless Jupiter F2 (Figure 3) is based on SIRF's fourth-generation GPS engine. This module extends support to 48 channels and features greater tracking sensitivity and enhanced jammer removal. One of the distinguishing features of the Jupiter F2 is the integration of the LNA into the GPS engine itself, further reducing module component count and size.

Parallax offers a range of modules based on the Sony CXD2951GA-4 engine and SiRFstarIII chipset. The Parallax 28146 utilizes the Sony GPS engine, which supports tracking of up to 12 satellites along with WAAS. The Parallax 28500 is based on the SiRFstarIII architecture and can track up to 20 satellites and also offers WAAS support. Both the 28146 and 28500 include an onboard patch antenna. The SiRFstarIII -based Parallax 28501 extends the 28500 – offering both an integrated patch antenna and an RF MMCX connector for an external GPS antenna with optional support for active antennas. The Parallax 28505 packages the 28501 with an external antenna for a ready-made GPS solution.
Conclusion
For engineers looking to implement GPS functionality in system designs, the challenges associated with extracting complex data from noisy RF signals can be daunting. Worse, additional requirements to support augmentation methods such as WAAS for error correction or A-GPS for improved TTFF can exacerbate design complexity. Using available modules with self-contained GPS solutions, engineers can literally drop ready-made solutions into system designs. Although such drop-in solutions might not be the answer for highly specialized localization requirements, they offer a quick design solution for projects needing basic GPS functionality.
Disclaimer: The opinions, beliefs, and viewpoints expressed by the various authors and/or forum participants on this website do not necessarily reflect the opinions, beliefs, and viewpoints of DigiKey or official policies of DigiKey.

